- 液位儀表系列
- 流量儀表系列
- 物位儀表系列
- 壓力/液位/差壓/密度變送器
- 液位/溫度/壓力/流量-報警儀
- PLC/DCS自動化控制監控系統
- GPRS無線遠傳裝置
- 物位儀表系列
- 有紙/無紙記錄儀系列
- 溫度儀表系列
- 分析儀|檢測儀|校驗儀系列
全國銷售熱線:400-9280-163
電話:86 0517-86917118
傳真:86 0517-86899586
銷售經理:1560-1403-222 (丁經理)
??? ? ? ? 139-1518-1149 (袁經理)
業務QQ:2942808253 / 762657048
網址:http://www.tiansocks.com
電話:86 0517-86917118
傳真:86 0517-86899586
銷售經理:1560-1403-222 (丁經理)
??? ? ? ? 139-1518-1149 (袁經理)
業務QQ:2942808253 / 762657048
網址:http://www.tiansocks.com
壓力容器測量液位時對于液位計的的選型規律研究
發表時間:2017-04-28 ??點擊次數:2064? 技術支持:1560-1403-222
在工業生產現場正常有大量的用于儲存液體原料和產成品的儲罐,對于這些儲罐為了監測其儲存狀態,記錄其儲存數量,通常都需要通過液位儀表來進行,在容器中液體介質的高低叫做液位,測量液位的儀表叫液位計。液位計為物位儀表的一種。液位計的類型有音叉振動式、磁浮式、壓力式、超聲波、聲吶波,磁翻板、雷達等,種類很多。液位計正確選型才能保證液位計更好的使用。選用什么種類的液位計應根據被測流體介質的物理性質和化學性質來決定?使液位計的通徑、流量范圍、襯里材料、電極材料和輸出電流等?都能適應被測流體的性質和流量測量的要求。
對于液位儀表的選用,精度等級和功能根據測量要求也是一個考量的重要方面,用戶需要根據使用場合選擇儀表精 度等級,做到經濟合算。比如用于貿易結算、產品交接和能源計量的場合,應該選擇精度等級高些,如1.0級、0.5級,或者更高等級; 用于過程控制的場合,根據控制要求選擇不 同精度等級;有些僅僅是檢測一下過程流量,無需做精確控制和計量的場合,可以選擇精度等級稍低的,如1.5級、2.5級,甚至 4.0級,這時可以選用價格低廉的插入式液位計。
在本文中,介紹了幾種常見的液位儀表,并討論了它的檢測原理,在此基礎上,提出三種新的設計方案,并分別對這三種方案的采購成本,安裝成本,適應條件和其他方面進行了比較。
1概述
常壓儲罐液位測量儀使用相對簡單,基本都是采用磁致伸縮液位計/液位變器。
1.1常壓容器的儀表設計基本流程在采油平臺上的開排罐設計中,需要設計水位報警器,而且要求一般比較高,DCS系統可以實現在線測量,同時還可以實現場景顯示。而且還提供公共服務電子化系統,以實現緊急停機。設置高水位報警器,應計算如下:
——高水位報警器設置的高度,m
——儲罐的設計儲存液位,m
——10m?15 m儲罐大進液量的折算高度,
1.2常壓容器的液位儀表簡介
1.2.1磁致縮液位計/液位的變送器結構簡單,安裝方便,免維護或只有少量的維護,測量連續無盲區。可以安全使用,易燃性,腐蝕性和有毒液體介質的測量,測量范圍寬,靈活的布局
1.2.2靜壓式液位變送器
靜壓液位變送器的傳感器部分可直接輸入到變送器液體部分,可用于法蘭或支架,安裝十分方便,石油測量精度高,具有**的溫度補償的電氣特性。
1.2.3超聲波的液位變送器
液位計主要適用于,非接觸式測量液體,泥漿,污水和固體塊料的類型。
1.2.4雷達液位變送器
液位計大的特點是受環境,精度高,在一些高溫,高壓,負壓(真空),蒸汽,薄霧空間,灰塵的環境更適合到雷達液位計。2 BZ26-3橇塊開排罐液位儀表設計分析
圖1為撬塊的一部分工藝流程圖,按照圖紙的儲罐,我們可以看到,開放的廢氣罐的要求和設計規范有以下三點:
*實時直觀的從撬體上監測液位情況:
*高低液位報警,觸發相應兩臺泵的動作:低的低
*水位報警觸發關閉系統
3設計方案
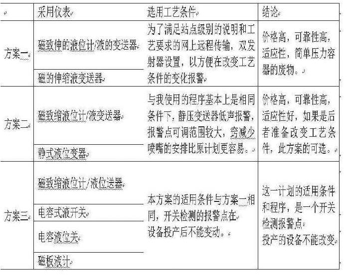
11方案一:磁致伸縮液位計/液位變送器+
磁致伸縮液位變送器磁致伸縮液位計/液位變送器
LG/LT-3541和磁致伸縮液位變送器LT-3542的選擇。LG/LT-3541DCS系統,模擬信號輸
出連接到水平變化的反應撬,撬內的水平,達到1500毫米,這個信息通過模擬信號傳輸
到DCS系統,觸發WHPA-P3501A和WHPA-P-3501B兩個水泵開始排水,當液位達到500毫米,再次傳送信號到DCS系統,觸發兩臺泵停止工作,所以撬的內表面,以
保持一定的商度。
表1方案一成本列表
表2方案二成本列表
12方案二:磁致伸縮液位計/液位變送器
靜壓式液位變送器
此方案是磁致伸縮液位計/液位變送器,壓液位變送器,靜壓液位變送器穩定性好,
安裝非常方便。但也為固態結構,無可動部件,可靠性高,壽命長,水,油糊粘度大,測量精度高,不會受到被測介質起泡,沉積,電氣特性。靜壓液位變送器低聲報警設計要求,安裝$本低,操作簡便。方案所需管件如表2所示。
13方案三:磁致伸縮液位計/液位變送器液位開關這個計劃是磁致伸縮液位計/液位變送器和電容式液位開關,以達到設計要求,設計要求的水平,達到300毫米,報警功能,并采取適當措施。液位開關液位變送器的安裝費用和成本是比較合適的,只用電容式液位開關,一個進程連接到兩個控制泵控制,操作方便。液位開關是一個單一的法蘭連接,具體安裝管件如表3所示。

表3方案三成本列表

5結論
通過對比可知,方案二與方案三相比信價比較高,方案三在滿足初設計的前提下,不僅大大降低了成本,而且在按照方式上為現場施工帶來了方便,綜上所述,方案三比較適合設計要求。
上一條:用隔膜密封式差壓式液位變送器測量密閉貯罐液位的案例分析
下一條:用于污水流量測量的流量計選型要點及產品特點分析研究(上)
對于液位儀表的選用,精度等級和功能根據測量要求也是一個考量的重要方面,用戶需要根據使用場合選擇儀表精 度等級,做到經濟合算。比如用于貿易結算、產品交接和能源計量的場合,應該選擇精度等級高些,如1.0級、0.5級,或者更高等級; 用于過程控制的場合,根據控制要求選擇不 同精度等級;有些僅僅是檢測一下過程流量,無需做精確控制和計量的場合,可以選擇精度等級稍低的,如1.5級、2.5級,甚至 4.0級,這時可以選用價格低廉的插入式液位計。
在本文中,介紹了幾種常見的液位儀表,并討論了它的檢測原理,在此基礎上,提出三種新的設計方案,并分別對這三種方案的采購成本,安裝成本,適應條件和其他方面進行了比較。
1概述
常壓儲罐液位測量儀使用相對簡單,基本都是采用磁致伸縮液位計/液位變器。
1.1常壓容器的儀表設計基本流程在采油平臺上的開排罐設計中,需要設計水位報警器,而且要求一般比較高,DCS系統可以實現在線測量,同時還可以實現場景顯示。而且還提供公共服務電子化系統,以實現緊急停機。設置高水位報警器,應計算如下:
——高水位報警器設置的高度,m
——儲罐的設計儲存液位,m
——10m?15 m儲罐大進液量的折算高度,
1.2常壓容器的液位儀表簡介
1.2.1磁致縮液位計/液位的變送器結構簡單,安裝方便,免維護或只有少量的維護,測量連續無盲區。可以安全使用,易燃性,腐蝕性和有毒液體介質的測量,測量范圍寬,靈活的布局
1.2.2靜壓式液位變送器
靜壓液位變送器的傳感器部分可直接輸入到變送器液體部分,可用于法蘭或支架,安裝十分方便,石油測量精度高,具有**的溫度補償的電氣特性。
1.2.3超聲波的液位變送器
液位計主要適用于,非接觸式測量液體,泥漿,污水和固體塊料的類型。
1.2.4雷達液位變送器
液位計大的特點是受環境,精度高,在一些高溫,高壓,負壓(真空),蒸汽,薄霧空間,灰塵的環境更適合到雷達液位計。2 BZ26-3橇塊開排罐液位儀表設計分析
圖1為撬塊的一部分工藝流程圖,按照圖紙的儲罐,我們可以看到,開放的廢氣罐的要求和設計規范有以下三點:
*實時直觀的從撬體上監測液位情況:
*高低液位報警,觸發相應兩臺泵的動作:低的低
*水位報警觸發關閉系統
3設計方案
11方案一:磁致伸縮液位計/液位變送器+
磁致伸縮液位變送器磁致伸縮液位計/液位變送器
LG/LT-3541和磁致伸縮液位變送器LT-3542的選擇。LG/LT-3541DCS系統,模擬信號輸
出連接到水平變化的反應撬,撬內的水平,達到1500毫米,這個信息通過模擬信號傳輸
到DCS系統,觸發WHPA-P3501A和WHPA-P-3501B兩個水泵開始排水,當液位達到500毫米,再次傳送信號到DCS系統,觸發兩臺泵停止工作,所以撬的內表面,以
保持一定的商度。
表1方案一成本列表
| 項目 | 選型 | 數量 | 價值(元 |
| 儀表本體 | |||
|
磁致伸縮液位計/液位 變送器 |
K-TEK KM26S+AT200O |
1 | 42000 |
| 磁致伸縮液位變送器 | K-TEK AT100+EO | 1 | 35000 |
| 必需主要管件 | |||
| 法蘭一 | 2"300# | 400 | |
| 球閥 | 2" | 4# | 4000 |
| 方案總計 | 81400 | ||
表2方案二成本列表
| 項目 | 廠家選型數 | 價值(元) | |||
| 儀表本體 | |||||
|
磁致伸縮液位計/液位 變送器# |
K-TEK KM26S+AT200P |
lv | 42000^ | ||
| 靜壓式液位變送器 |
ROSEMOUNT 3051L3AAOHD21AA E5p |
1-p | 28000v | ||
| 必需主要管件p | |||||
| 法蘭 | 2"300# | 2 | 300 | ||
| 3"300# | 2 | ||||
| 球閥 | 2" | 2 | 4600 | ||
| 3" | 1 | ||||
| 方案總計 | 74900c | ||||
靜壓式液位變送器
此方案是磁致伸縮液位計/液位變送器,壓液位變送器,靜壓液位變送器穩定性好,
安裝非常方便。但也為固態結構,無可動部件,可靠性高,壽命長,水,油糊粘度大,測量精度高,不會受到被測介質起泡,沉積,電氣特性。靜壓液位變送器低聲報警設計要求,安裝$本低,操作簡便。方案所需管件如表2所示。
13方案三:磁致伸縮液位計/液位變送器液位開關這個計劃是磁致伸縮液位計/液位變送器和電容式液位開關,以達到設計要求,設計要求的水平,達到300毫米,報警功能,并采取適當措施。液位開關液位變送器的安裝費用和成本是比較合適的,只用電容式液位開關,一個進程連接到兩個控制泵控制,操作方便。液位開關是一個單一的法蘭連接,具體安裝管件如表3所示。

表3方案三成本列表

5結論
通過對比可知,方案二與方案三相比信價比較高,方案三在滿足初設計的前提下,不僅大大降低了成本,而且在按照方式上為現場施工帶來了方便,綜上所述,方案三比較適合設計要求。
上一條:用隔膜密封式差壓式液位變送器測量密閉貯罐液位的案例分析
下一條:用于污水流量測量的流量計選型要點及產品特點分析研究(上)
- 相關文章
-
- 80G 高頻雷達物位計液位計適用于泡沫和攪拌工況的原因分析 【2025-08-06】
- 80G高頻雷達液位計防腐防爆耐高溫的功能是如何實現的? 【2025-07-23】
- 高頻雷達液位計在石油行業液位測量應用中的優勢有哪些 【2025-07-17】
- 雷達液位計測量時如何有效規避攪拌葉片和泡沫的干擾? 【2025-07-07】
- 詳解磁翻板液位計消磁原因及生產選購注意事項 【2016-01-14】
- 磁翻板(浮子)液位計的顯示器面板上翻柱(翻板)無顯示的故障分析 【2016-09-06】
- 磁翻板液位計用于高液位罐體的安裝技巧分析 【2015-09-24】
- 簡述智能壓力變送器測量方式及產品優越性能 【2015-05-17】
- 便攜式超聲波流量計在油田的應用分析 【2016-03-19】
- 外夾式超聲波流量計測量不準的問題分析及解決方法 【2015-09-22】








